97622国际至尊品牌

97622国际至尊品牌(中国区)-官方网站
服务服务

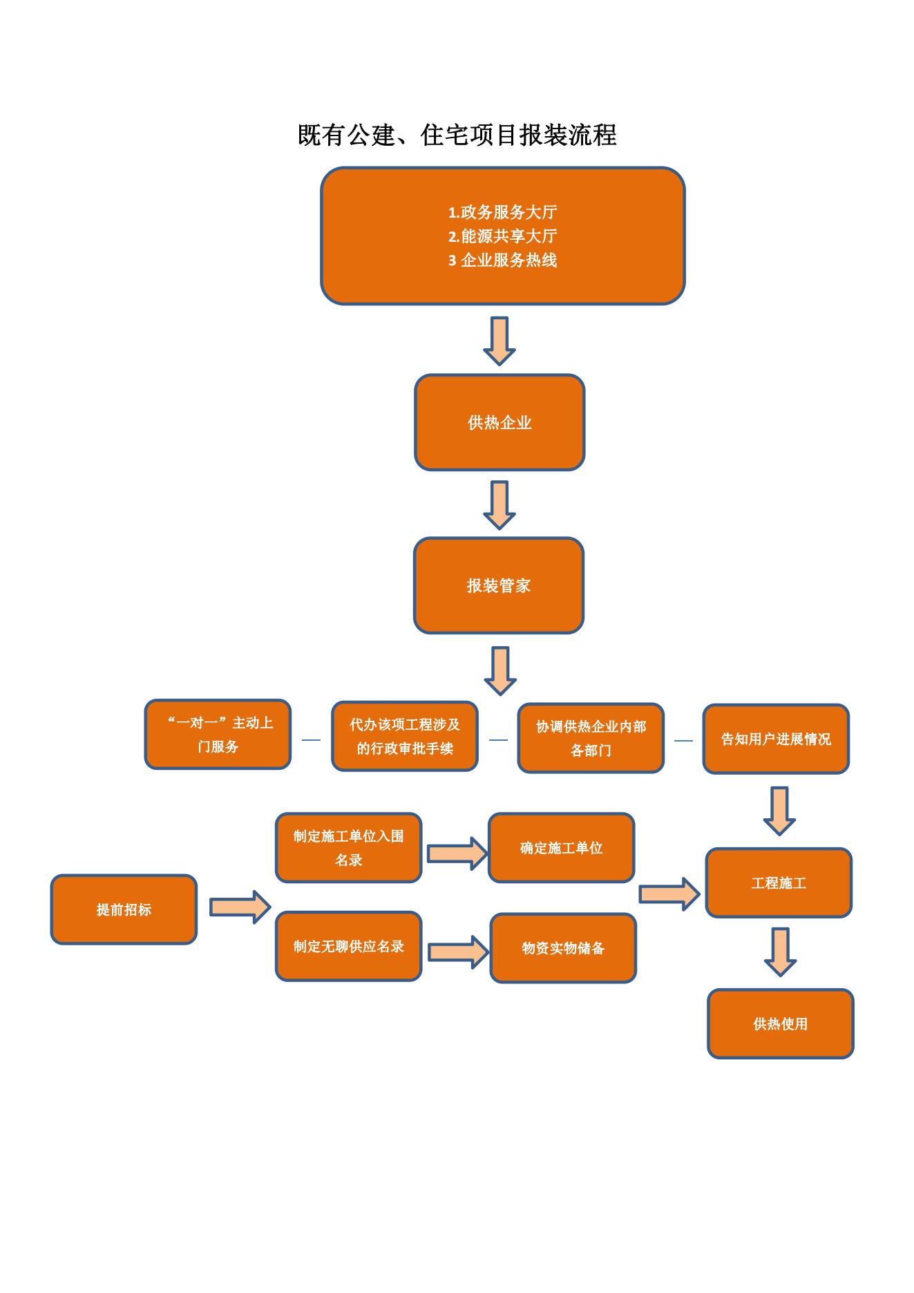
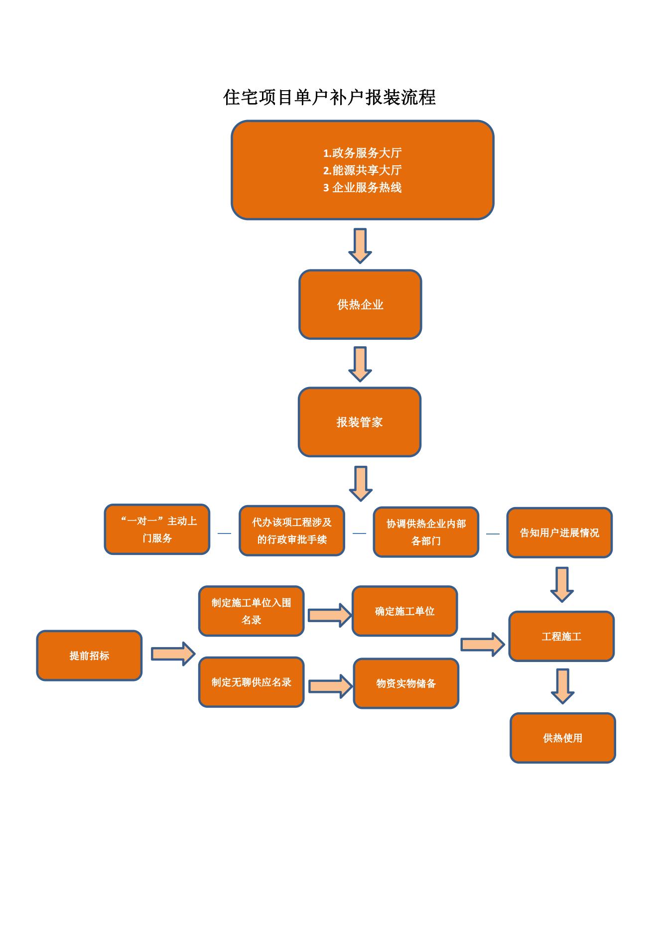
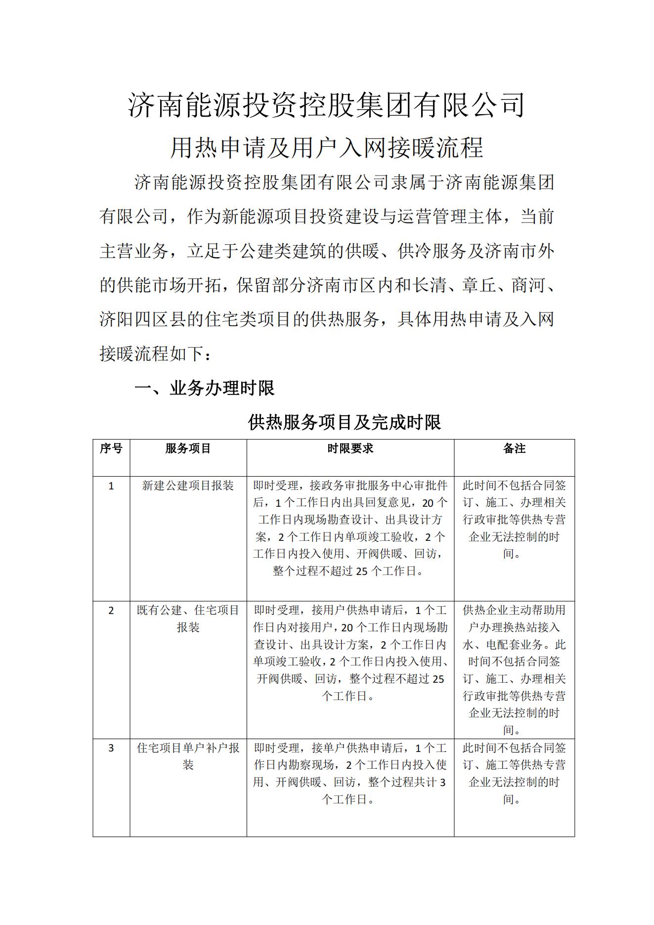
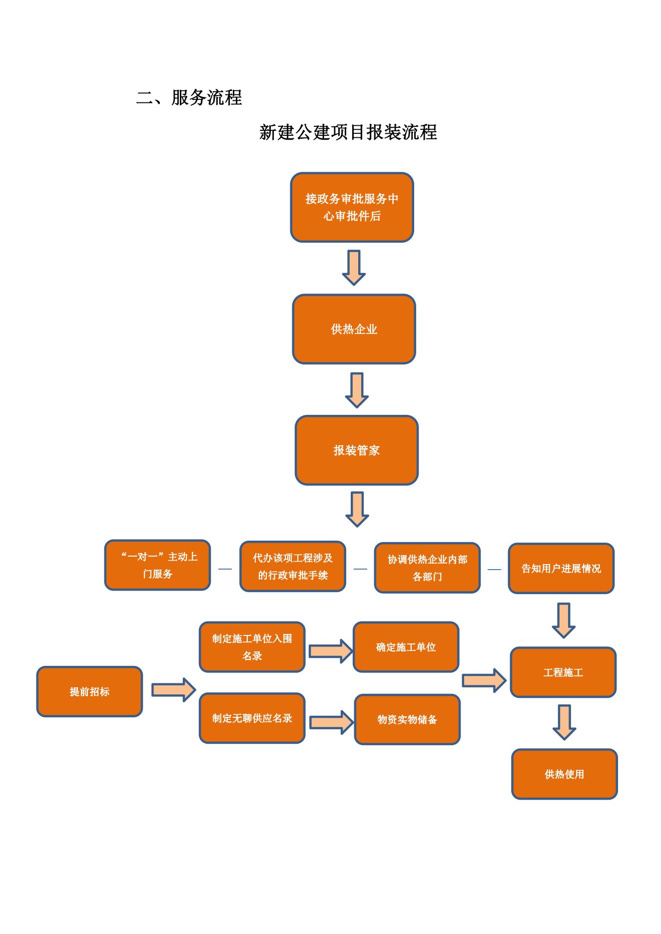
用热申请及用户入网接暖流程

97622国际至尊品牌(中国区)-官方网站

97622国际至尊品牌(中国区)-官方网站

97622国际至尊品牌(中国区)-官方网站

97622国际至尊品牌(中国区)-官方网站

网站地图